速存!2026 山东艺术统考真题全发布(备考必看)
2025-12-08
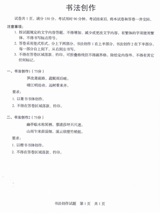
根据山东省教育招生考试院安排,我省2026年艺术类统考昨日开考。目前,美术类【素描、速写、色彩】、表(导)演类【叙事写作】、音乐类【听写乐理】、书法类【书法临摹】、【书法创作】已经结束。
相关试题如下:






















声明 | 以上图文,仅作分享,素材来源山东省教育招生考试院,版权归原作者及原出处所有,如涉及版权等问题,请及时与我们联系,我们会第一时间进行处理。

ZHAOCHEN
朝晨教育

朝晨教育,2012 年由盛乾集团投资成立,旗下有科技、教育等五家公司,教育板块是青岛教培白名单机构之一。它专注全年龄段培训,提供 1 对 1 专属订制、VIP 精品、线上线下大课等形式,K12 服务涵盖文化课、艺考、军考、升学辅导等诸多项目,还涉及大学生、成人、老人培训及关系学院,同时配套脑科学诊疗、心理咨询、职场服务等多元项目。
此外,作为青岛本地 15 年的教培白名单机构,还为学生和家长提供全学段教育升学服务,包含小升初、初升高、学业辅导等,以及教育资讯、政策解读等配套内容。
「朝晨教育将持续为大家提供小初高教育相关资讯
感谢您的关注」
点个“看一看”再走吧~
