最后机会!还没考的速领 —— 全市定位考、市北、海信期中真题(最新版)
2025-11-12
扫码添加老师好友
获取最新真题、升学资讯~
(备注学校+当前就读年级)
今天,全市一百多所学校进行了初一定位考,青岛中小学期中考试周正式拉开帷幕!
第一时间为大家整理汇总了定位考的语文卷和英语卷,除此之外,还有市北、海信等区(校)的最新真题,还没考的同学抓紧下载练习吧!
篇幅有限,文中仅做部分展示,完整版请参照文末教程自行下载!
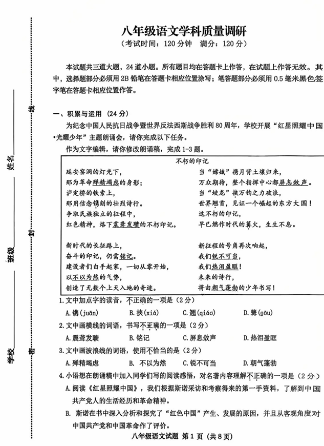
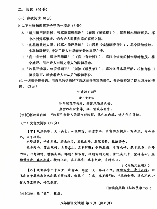
初一定位考-语文


初一定位考-英语


市北八年级-英语


市北八年级-语文


下载真题
声明 | 以上图文,仅作分享,部分素材来源网络,版权归原作者及原出处所有,如涉及版权等问题,请及时与我们联系,我们会第一时间进行处理。

ZHAOCHEN
朝晨教育

朝晨教育,2012 年由盛乾集团投资成立,旗下有科技、教育等五家公司,教育板块是青岛教培白名单机构之一。它专注全年龄段培训,提供 1 对 1 专属订制、VIP 精品、线上线下大课等形式,K12 服务涵盖文化课、艺考、军考、升学辅导等诸多项目,还涉及大学生、成人、老人培训及关系学院,同时配套脑科学诊疗、心理咨询、职场服务等多元项目。
此外,作为青岛本地 15 年的教培白名单机构,还为学生和家长提供全学段教育升学服务,包含小升初、初升高、学业辅导等,以及教育资讯、政策解读等配套内容。
「朝晨教育将持续为大家提供小初高教育相关资讯
感谢您的关注」
点个“看一看”再走吧~
