2026 山东艺术统考时间出炉!你的专业考试形式变了吗?
2025-10-21

刚刚山东省招生考试院发布,《山东省2026年普通高等学校招生艺术类专业统一考试公告》时间安排定于12月6日开考

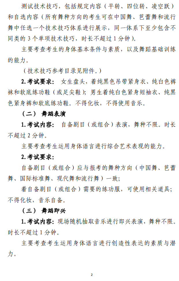
根据国家统一部署要求,2026年我省普通高等学校招生艺术类专业美术与设计类、书法类、舞蹈类、音乐类、播音与主持类和表(导)演类专业实行省级统一考试。
一、考试形式
(一)美术与设计类、书法类专业采取笔试形式。
(二)音乐类专业采取笔试+现场录制形式。
(三)表(导)演类(戏剧影视导演方向)专业采取笔试+现场面试形式。
(四)舞蹈类、播音与主持类、表(导)演类(戏剧影视表演、服装表演方向)专业采取现场面试形式。


我省艺术类专业各类别统考仅在规定的时间组织一次考试,不组织也不委托学校、培训机构第三方组织任何形式的跨区域“模拟考试”,请广大考生注意甄别,谨防上当受骗。2027年起,我省普通高等学校招生播音与主持类专业将实行现场录制考试形式。























朝晨教育

朝晨教育,2012 年由盛乾集团投资成立,旗下有科技、教育等五家公司,教育板块是青岛教培白名单机构之一。它专注全年龄段培训,提供 1 对 1 专属订制、VIP 精品、线上线下大课等形式,K12 服务涵盖文化课、艺考、军考、升学辅导等诸多项目,还涉及大学生、成人、老人培训及关系学院,同时配套脑科学诊疗、心理咨询、职场服务等多元项目。
此外,作为青岛本地 15 年的教培白名单机构,还为学生和家长提供全学段教育升学服务,包含小升初、初升高、学业辅导等,以及教育资讯、政策解读等配套内容。

「朝晨教育将持续为大家提供小初高教育相关资讯
感谢您的关注」
点个“看一看”再走吧~
